别让肠道 “闹情绪”!结直肠癌筛查全攻略请查收

▎本期科普作者🥼肿瘤科 主治医师 解智慧

大家好
这里是『医生说』
做好结直肠癌的筛查,
让身体“肠”通无阻
你们有没有过这样的经历
肚子突然疼得厉害
还老是跑厕所
心里直犯嘀咕是不是吃坏东西了?
其实啊,肠道的这些小“抗议”
有时候可不只是吃错东西那么简单!
今天就来和大家好好唠唠结直肠癌那些事儿
一起守护我们的肠道健康
让身体“肠” 通无阻!
一、流行病学
相关监测数据显示,2022年中国新发结直肠癌病例51.71万例,占全部恶性肿瘤发病的10.7%。结直肠癌死亡病例24.00万例,占全部恶性肿瘤死亡的9.3%。全国结直肠癌发病率和死亡率分别为36.63/10万和17.00/10万,总体呈上升趋势。近年来我国结直肠癌患者5年生存率虽有所提高,但仍处于较低水平,如早期发现、早期治疗,将使5年生存率显著提高。
二、高风险人群
(一)散发性结直肠癌高风险人群
综合年龄、性别、一级亲属结直肠癌家族史、吸烟和体重指数(body mass index, BMI),对散发性结直肠癌风险进行评分,原则如下:
1. 年龄:≤49岁(0分),50~59岁(1分),≥60岁(2分)。
2. 性别:女性(0分),男性(1分)。
3. 吸烟史:无(0分),有(1分)。
4. BMI:<23 kg/m2(0分),≥23 kg/m2(1分)。
5. 一级亲属(父母、子女以及兄弟姐妹)确诊结直肠癌:无(0分),有(1分;其中,如有1个一级亲属<60岁时被确诊为结直肠癌,或者2个一级亲属确诊结直肠癌4分)。
以上各项累计评分≥4分者,认定为高风险人群。
(二)遗传性结直肠癌高风险人群
具有林奇综合征或患有家族性腺瘤性息肉病等的人群。
三、主要危险因素
结直肠癌的主要危险因素包括红肉和加工肉类摄入、饮酒、吸烟、肥胖、糖尿病、炎症性肠病及结直肠癌家族史等;主要保护因素包括摄入膳食纤维和乳制品,合理体育锻炼等。
四、结直肠癌的预防
(一)一级预防
1.戒烟:目前吸烟的患者和曾经吸烟的患者的结直肠癌发病率明显较高。戒烟时间越长、戒烟年龄越小,结直肠癌风险也越低。
2.戒酒:中度至重度饮酒是多种恶性肿瘤(包括 结直肠癌)的已知风险因素,也是癌症的潜在可改变风险因素。
中度饮酒(>1-4 杯/天,相当于 12.6-49.9 克乙醇/天)
重度饮酒(≥4 杯/天,相当于 ≥50 克乙醇/天)
3.保持健康的体重、积极锻炼身体:降低结肠和/或直肠癌风险
4. 多食用新鲜蔬菜、水果:维生素D 含量低与结直肠癌风险增加有关。富含维生素D的水果和蔬菜的饮食可降低结直肠癌风险。
(一)二级预防:早发现、早诊断、早治疗
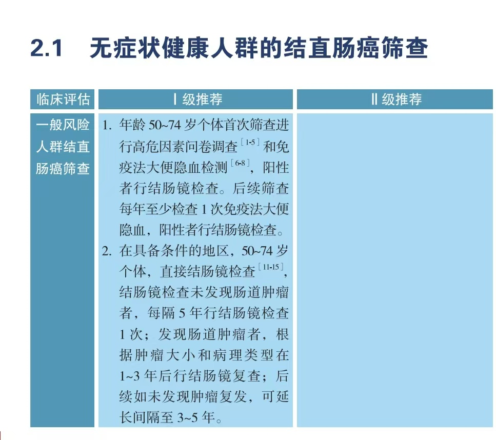
1.早发现-筛查
相较于西方国家,我国在肠癌的早期诊断方面存在显著差距,具体表现为检出晚期肠癌患者的比例明显高于西方,而早期肠癌患者的检出比例则低于西方。
以美国为例,早在20年前,美国就已开始对50岁以上的群体进行常规的肠癌筛查,筛查手段包括粪便检测和肠镜等,从而在很大程度上提高了早期肠癌的检出率。
尽管近年来我国在大力推广肠癌筛查,但仍有大量人群因各种原因(如对肠镜检查的认识的不足、误解、医疗资源可及性、经济负担等)无法接受肠镜筛查,患者往往在有症状时才选择就医,而这些症状的出现往往标志着疾病已经进入晚期阶段。因此,加强肠癌筛查的宣传教育和普及工作,是未来提高我国早期肠癌检出率的关键,也是改善患者整体生存预后的重要手段。
2.早诊断、早治疗
结直肠癌应尽早诊断,尽早治疗。
建议所有腺瘤、息肉,尤其是癌前病变和结直肠癌患者及早接受规范化治疗。
结直肠癌前病变包括直径≥10 mm的腺瘤,绒毛结构≥25%的腺瘤(即绒毛状腺瘤或混合性腺瘤),伴高级别上皮内瘤变的其他病变。 组织病理学是诊断结直肠肿瘤的金标准,应尽可能获取组织病理学诊断。
早期可选择内镜下切除,内镜下不可切除的结直肠肿瘤的治疗原则是能够手术则尽量手术,根据术后病理分期选择放疗、化疗、免疫治疗、靶向治疗等综合治疗手段。对于不能手术的患者,给予综合治疗。



